AZ Techworx

Our Services

AI Based Projects

AI-Based Projects

Development of intelligent systems including computer vision and deep learning applications for real-world problem solving.

Computer Vision • Deep Learning
Arduino and ESP Projects

Arduino & ESP-Based Projects

Embedded system solutions using Arduino and ESP platforms for IoT, automation, and sensor-based applications.

Arduino • ESP32 • ESP8266 • IoT
Web Designing

Web Designing

Modern, responsive websites with automation, clean UI, and user-focused design for technical and business needs.

UI/UX • Frontend • Automation
Circuit Designing

Circuit Designing

Professional circuit analysis, schematic design, and PCB layout tailored for academic and industrial applications.

PCB • Schematic • Prototyping
Mentorship

Mentorship

Guided learning and hands-on mentorship for students and developers working on electronics, AI, and embedded projects.

Guidance • Learning • Support
Project Consultation

Project Consultation

Expert consultation for project planning, debugging, optimization, and technical decision-making.

Planning • Review • Optimization

About AZ Techworx

AZ Techworx is composed of Licensed Electronics and Communications Engineers (ECEs) providing professional services in PCB layout and fabrication, circuit design, IoT and embedded programming, AI-driven solutions, custom audio and signal processing, project consultation, and ECE review support. Our mission is to deliver dependable, practical, and innovative engineering solutions backed by real-world experience and technical expertise.

Meet the Team

Team Member

Engr. Brian Ezekiel Batalon, ECT, SO2

Team Member

Egnr. Ashanty Madeline Cruz, ECT, SO2

Team Member

Engr. Tristan Manuel Sto. Tomas, ECT

Featured Projects

A selection of completed projects showcasing our expertise in AI, IoT, automation, and embedded systems applied to real-world problems.

AI-based Basic Shapes Detection

AI-based Basic Shapes Detection

An AI-powered computer vision system for detecting plant diseases using deep learning and image classification.

Computer Vision • Deep Learning
Water Level Monitoring System

Water Level Monitoring System

A real-time IoT system using sensors and microcontrollers to monitor temperature, humidity, and environmental conditions.

IoT • Sensors • Embedded Systems
Two-Way Communication System PCB Design

Two-Way Communication System PCB Design

An automated control solution designed for efficiency, reliability, and real-world industrial and academic applications.

Automation • Control • Electronics
Smart Logic Board Web Designing

Smart Logic Board Web Designing

A web-based interface designed to visualize and manage smart logic board operations, providing an intuitive dashboard for monitoring system states, inputs, and outputs in real time.

Web Design • UI/UX • System Visualization
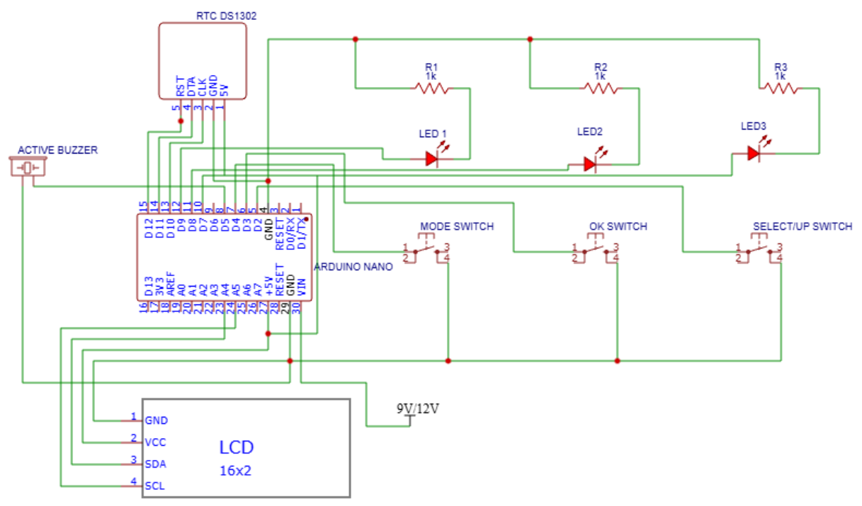
Medicine Reminder Schematic Diagram

Medicine Reminder Schematic Diagram

A complete schematic design for a medicine reminder system, focusing on timing accuracy, user alerts, and reliable circuit operation for healthcare and assistive applications.

Circuit Design • Schematic • Healthcare Electronics
Smart Biometric 3D Design

Smart Biometric 3D Design

A detailed 3D enclosure design for a smart biometric system, optimized for sensor placement, usability, and integration with embedded electronic components.

3D Design • Biometric Systems • Product Design

Contact Us

Have a project in mind or need professional guidance? Send us the details and we’ll get back to you as soon as possible.

Why Contact AZ Techworx?

  • ✔ Licensed ECE Professionals
  • ✔ Real-world project experience
  • ✔ Academic & industry support
  • ✔ Reliable and practical solutions